gq's avatar
gq's blog

用JRC4558做的单电源供电的低音滤波电路

技术

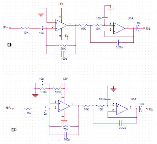
低音炮坏了。。低音极其不正常,研究了一阵发现是低音滤波电路出问题了,原来电路的LM324做的,略复杂,我也不想去理他了,干脆自己重新搭一个电路

找了好久翻出块报废电路板上面有个JRC4558的芯片,据说4558+TDA2030A是非常成熟的低音炮解决方案。。网上应该好多这样的电路吧,然后我就去百度了~

网上基本上都是双电源供电的电路,翻了一会儿找到个单电源的,照着上面画的,我把他接了上去,如图2

3175565981.jpg3175565981.jpg

没有电路板,直接搭棚焊接,晒下焊好之后的电路板

2552835282.jpg2552835282.jpg

于是我可爱的低音炮又复活了~